必赢bwin官方网站

必赢bwin官方网站研究生示范课程展示

来源: 供稿: 摄影: 审核: 作者: 发布时间:2019-11-04 浏览量:

 

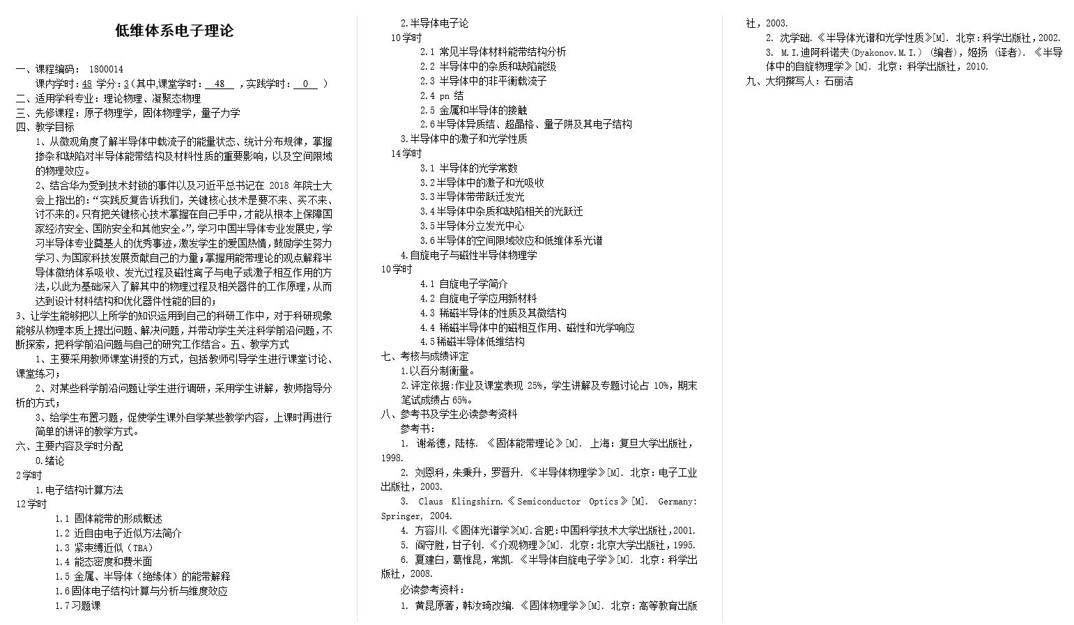
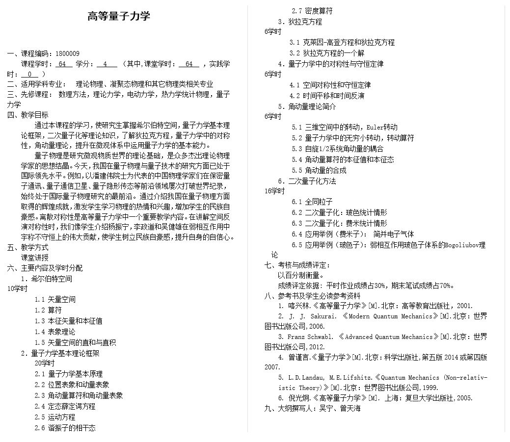
  为深入贯彻落实学校党委立德树人工作的部署,将思想政治工作贯彻教育教学全过程,构建全员全程全方位育人格局,推进学校研究生“课程思政”教育教学体系建设,现将必赢bwin官方网站2019年学科育人示范课《低维体系电子理论》、《高等量子力学》建设相关信息公布如下:

一、教学大纲(含思政部分)

 

二、《低维体系电子理论》课程思政内容展示